一文了解残疾儿童权益保障
2025-06-04
少年儿童是推进强国建设、民族复兴伟业的未来生力军,祖国的未来属于下一代,我们要做好关心下一代工作。国家始终致力做好残疾儿童的工作,尊重残疾儿童、关心残疾儿童、服务残疾儿童,为残疾儿童提供良好的社会环境,助力他们实现人生梦想。
2006年第二次全国残疾人抽样调查数据显示,全部残疾人中6.1%是儿童(0—17周岁),占全国儿童总数的1.6%,与1987年第一次残疾人调查时的2.48%相比,下降了0.88个百分点。
根据《世界残疾报告》,0—14岁儿童中,估计5.1%的儿童(约9300万人)带有残疾,0.7%的儿童(约1300万人)有严重残疾。

中国已形成以《中华人民共和国宪法》为核心,以《中华人民共和国残疾人保障法》《中华人民共和国无障碍环境建设法》为主干,以《残疾预防和残疾人康复条例》《残疾人教育条例》《残疾人就业条例》《无障碍环境建设条例》等为重要支撑的残疾人权益保障法律法规体系,其中均对残疾儿童权益保障进行了相关规定。《中华人民共和国教育法》《中华人民共和国学前教育法》《中华人民共和国义务教育法》《中华人民共和国高等教育法》《中华人民共和国职业教育法》《中华人民共和国未成年人保护法》《中华人民共和国民法典》均对残疾儿童相关权益保障进行了专项规定。
2001年至今,国务院颁布了《中国儿童发展纲要(2001-2010年)》《中国儿童发展纲要(2011-2020年)》《中国儿童发展纲要(2021—2030)》三期中国儿童发展纲要,残疾儿童保障相关内容均纳入其中。
2024年11月9日,第十四届全国人民代表大会常务委员会第十二次会议表决通过了《中华人民共和国学前教育法》,该法自2025年6月1日起施行,对残疾儿童接受学前教育给予特别保障。

国家加强儿童早期筛查和早期干预。全面开展新生儿苯丙酮尿症、先天性甲状腺功能减低症等遗传代谢性疾病和听力筛查,逐步扩大致残性疾病筛查病种范围,推进早筛、早诊、早治。印发《0—6岁儿童孤独症筛查干预服务规范(试行)》《出生缺陷防治能力提升计划(2023—2027年)》等。2023年,全国婚检率达76.5%,产前筛查率达91.3%,新生儿遗传代谢病和听力障碍筛查率分别达99.0%、98.7%。
国家实施国家免疫规划,2023年适龄儿童免疫规划疫苗接种率维持在90%以上。
2023年8月,国家卫生健康委办公厅印发《出生缺陷防治能力提升计划(2023—2027年)》,决定在全国组织实施出生缺陷防治能力提升计划。到2027年,实现一批致死致残重大出生缺陷得到有效控制,聚焦严重先天性心脏病、唐氏综合征、先天性听力障碍、重型地中海贫血、苯丙酮尿症等重点出生缺陷防治取得新进展,全国出生缺陷导致的婴儿死亡率、5岁以下儿童死亡率分别降至1.0‰、1.1‰以下等。

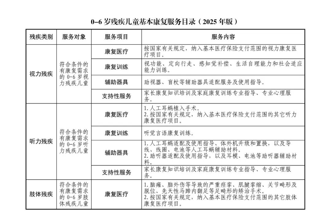
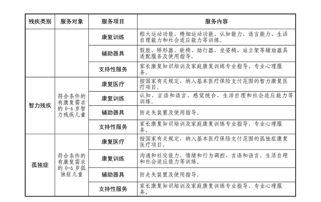
残疾儿童康复服务纳入国家残疾人基本康复服务目录
2025年2月,中国残联、民政部、国家卫生健康委共同修订《残疾人基本康复服务目录(2019年版)》,形成《残疾人基本康复服务目录(2025年版)》,包括《0-6岁残疾儿童基本康复服务目录(2025年版)》《7岁以上残疾儿童和成年残疾人基本康复服务目录(2025年版)》。




2018年6月,国务院印发《关于建立残疾儿童康复救助制度的意见》(国发〔2018〕20号)以来,中国残联与相关部门紧密配合,坚决贯彻落实国务院决策部署,持续指导、推动各省(区、市)不断建立完善残疾儿童康复救助制度,基本实现残疾儿童应救尽救,切实减轻了残疾儿童家庭康复负担。
2024年,全国49.9万残疾儿童得到康复救助。
全国31个省(区、市)制定出台本地残疾儿童康复救助实施办法,明确了具体救助范围、内容、标准。其中:北京、天津、山西、吉林、上海、江苏、浙江、福建、山东、广东、广西、海南等12个省(区、市)取消了对申请人家庭经济条件的限制,实现了残疾儿童康复救助全覆盖。上海、广西、青海等20个省(区、市)扩大了残疾儿童康复救助年龄范围,部分省(区、市)将救助年龄扩展至17周岁。辽宁、浙江、陕西等地明确对困难家庭残疾儿童在定点康复机构接受康复训练给予生活补贴或送训费补助。山东、山西除对机构康复实施补助外,对社区和家庭康复也予以补助,支持残疾儿童就近就便接受康复服务。

2024年7月,中国残联、教育部等7个部门联合印发《孤独症儿童关爱促进行动实施方案(2024—2028年)》,以进一步加强孤独症儿童关爱服务,解决孤独症儿童家庭“急难愁盼”问题。该方案提出,拟用5年左右时间,促进完善孤独症儿童关爱服务工作机制、服务体系,提升孤独症儿童发展全程服务能力水平和保障条件,有效改善孤独症儿童成长、发展环境。


国家保障残疾人享有平等接受教育的权利,全面推进融合教育,着力办好特殊教育,提高残疾人受教育水平。中国共产党第二十次全国代表大会的报告中提出“强化学前教育、特殊教育普惠发展”。中国共产党第二十届中央委员会第三次全体会议通过的《中共中央关于进一步全面深化改革、推进中国式现代化的决定》提出“健全学前教育和特殊教育、专门教育保障机制”。
2023年6月,中共中央办公厅、国务院办公厅《关于构建优质均衡的基本公共教育服务体系的意见》提出,加强义务教育阶段特殊教育学校建设和普通学校随班就读工作,健全面向视力、听力、言语、肢体、智力、精神、多重残疾以及其他有特殊需要的儿童的特殊教育服务机制。
2023年8月,教育部、国家发展改革委、财政部联合印发《关于实施新时代基础教育扩优提质行动计划的意见》(教基〔2023〕4号),实施特殊教育学生关爱行动,强化优质融合发展。

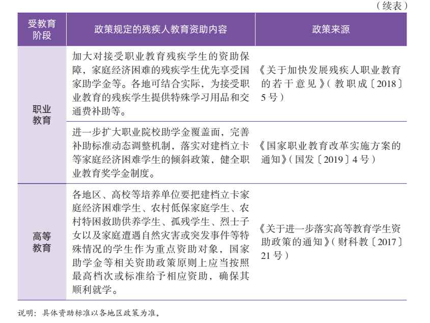
国家建立起从幼儿园到高等院校的残疾儿童和残疾学生资助体系,自2016年秋季学期起,免除普通高中家庭经济困难残疾学生学杂费,从而实现家庭经济困难残疾学生从小学到高中阶段的12年免费教育。2023年,全国共资助残疾学生和残疾人子女380多万人次,资助金额共计53.97亿元


国家对因自身残疾导致康复、照料、护理和社会融入等困难的儿童和父母双方均是重度残疾人的儿童给予医疗、教育、生活等方面的保障。
2025年5月,国务院办公厅印发《关于进一步加强困境儿童福利保障工作的意见》,坚持儿童优先发展和最有利于儿童的原则,按照保障基本、优化服务、维护权益、促进发展的工作思路,加强科学分类,强化精准识别,有效提升困境儿童福利保障水平。该意见对困境残疾儿童福利保障做出了重点规定。

来源:《中国残疾人发展与社会进步年度纵览(2024)》 “残疾人研究”公众号

粤公网安备44030002006750号