求职季,一文了解残疾人就业促进政策
2025-06-19
国家保障残疾人平等的劳动就业权利,通过完善法律法规、拓展就业渠道、完善服务体系,积极促进残疾人就业、促进残疾人社会融合。
2024年5月27日,中央政治局就促进高质量充分就业进行第十四次集体学习。中共中央总书记习近平在主持学习时强调“更加自觉地把高质量充分就业作为经济社会发展的优先目标”“加强对大龄、残疾、较长时间失业等就业困难群体的帮扶,统筹用好公益性岗位,确保零就业家庭动态清零”。
残疾人就业形式
国家对残疾人就业实行集中就业与分散就业相结合的方针,促进残疾人就业。残疾人就业形式包括:集中就业、按比例就业、个体和自主就业、公益性岗位就业、辅助性就业、农业种养加、灵活性就业等。

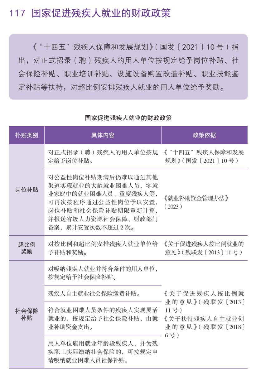
促进残疾人就业的财政政策
国家对正式招录(聘)残疾人的用人单位按规定给予岗位补贴、社会保险补贴、职业培训补贴、设施设备购置改造补贴、职业技能鉴定补贴等扶持,对超比例安排残疾人就业的用人单位给予奖励。


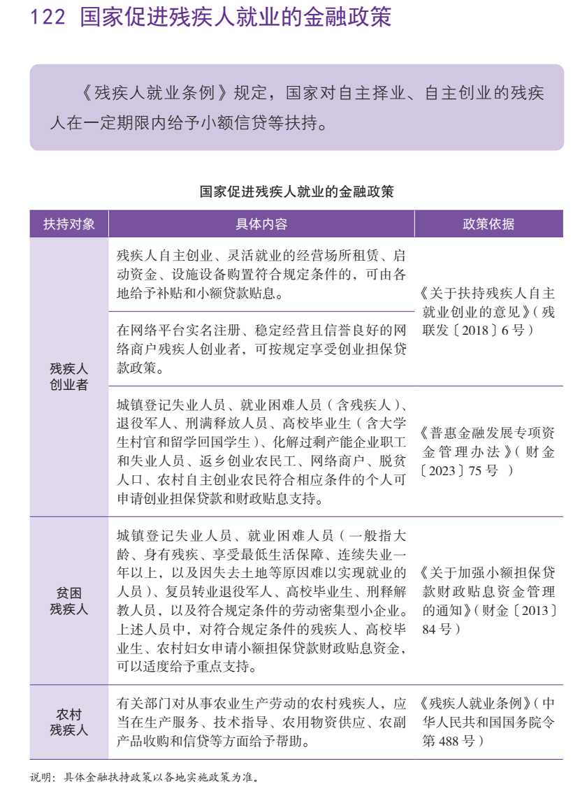
促进残疾人就业的金融政策
《残疾人就业条例》规定,国家对自主择业、自主创业的残疾人在一定期限内给予小额信贷等扶持。

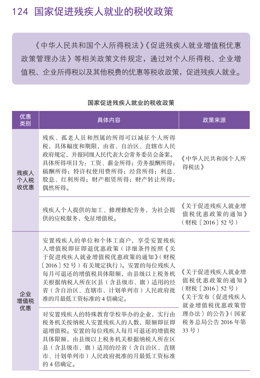
促进残疾人就业的税收政策
《中华人民共和国个人所得税法》《促进残疾人就业增值税优惠政策管理办法》等相关政策文件规定,通过对个人所得税、企业增值税、企业所得税以及其他税费的优惠等税收政策,促进残疾人就业。


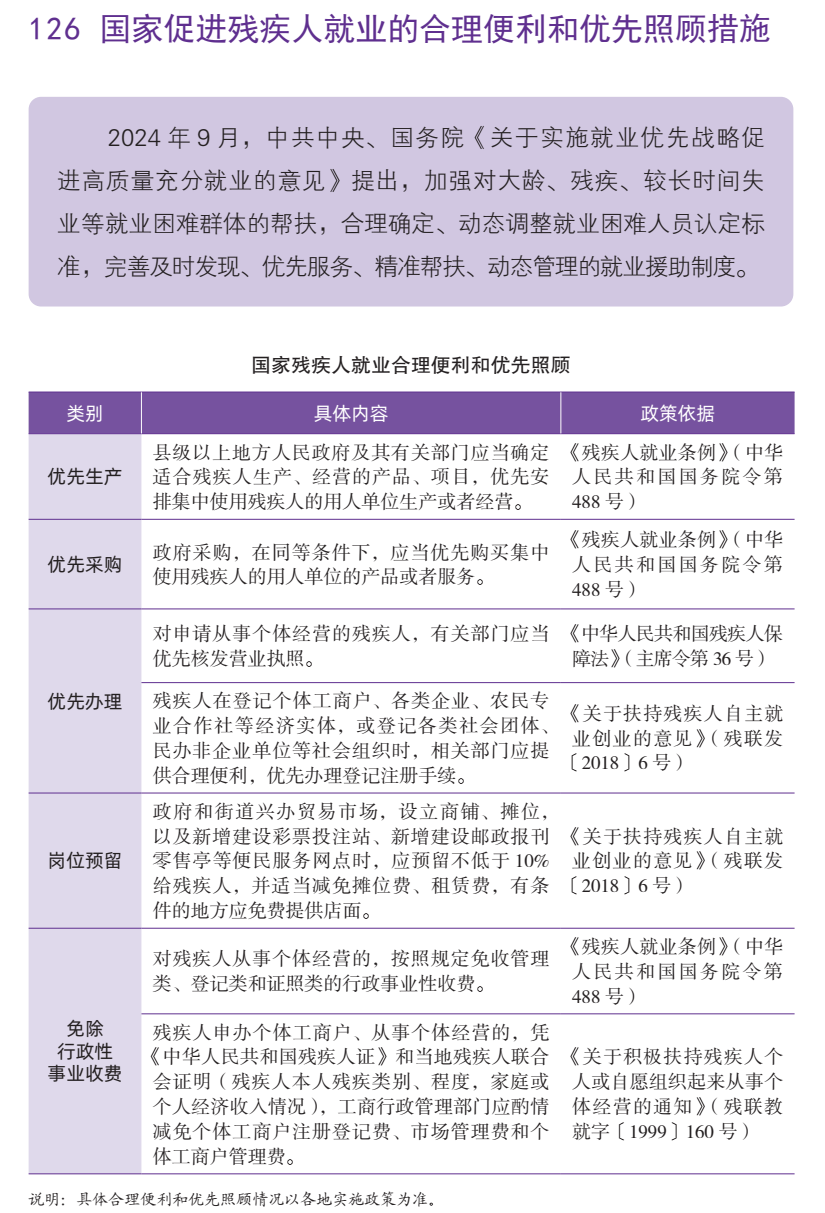
促进残疾人就业的合理便利措施
2024年9月,中共中央、国务院《关于实施就业优先战略促进高质量充分就业的意见》提出,加强对大龄、残疾、较长时间失业等就业困难群体的帮扶,合理确定、动态调整就业困难人员认定标准,完善及时发现、优先服务、精准帮扶、动态管理的就业援助制度。

残疾大学生就业帮扶
2024年5月,人力资源社会保障部等3个部门联合印发《关于做好高校毕业生等青年就业创业工作的通知》(人社部发〔2024〕44号),强化困难高校毕业生结对帮扶,加强与农业农村、残联部门信息共享,及时将脱贫家庭毕业生、残疾毕业生、长期失业青年、求职补贴发放对象纳入帮扶台账,制定专项计划,开展“一对一”结对帮扶,针对性提供高质量岗位信息。
《关于进一步推进实施百万就业见习岗位募集计划》提出,重点锁定困难毕业生,定期与低保、脱贫、残疾等数据库开展比对,及时组织符合条件人员参加见习。
来源:《中国残疾人发展与社会进步年度纵览(2024)》 公众号“残疾人研究”
(zr 编辑 萧文雄)

粤公网安备44030002006750号