如何做好老年残疾人服务?航城残联有攻略!
2024-07-16
民生无小事,幼老皆关情
在宝安区,有一群默默奉献的基层工作者
他们用细致入微的服务和无私的关怀
为所在辖区的老年残疾人
提供精准、精细的专业化服务
帮助他们享受更好的生活
在本篇文章中
来自宝安区航城残联的专职委员们
将为大家分享他们是如何
满足老年残疾人这一特殊群体
多元化、多样性的养老需求
让残疾老年人既老有所养,又老有所“享”
一起来看↓
老年残疾人具有”老年+残疾“的特征
当他们来办理业务时
工作人员应更加耐心地提供服务

新持证残疾人不用管
等着他们来办业务?
❌
不可以!
由于老年残疾人的特殊性
当社区发现有新落户的老年残疾人时
应第一时间获取信息,主动联系
耐心地向老年残疾人介绍自己
简要介绍所在社区所提供的服务与资源

做好老年残疾人留存档案,分类管理,明确方向与需求;
当时添加微信或留联系电话;
上门访视,了解其身体、生活和家庭、邻里情况,实地宣传各种助残政策。
建立第二监护人档案(联系电话,身份证号),当第一监护人联系不上时,与第二监护人联系;
依托社区民生组和社工的更新信息,确保老年残疾人信息动态。
不同类型、级别的老年残疾人需求不同
工作人员在服务中应结合老年残疾人的
生活状况、健康状况、实际需求
评估他们所需要的具体服务和帮助
下面是航城残联开展服务中的一个真实案例
让我们一起走进专职委员的工作现场
↓↓↓

利锦残疾人协会工作人员上门给肢体二级重度残疾人张伯(化名)送来新补办的残疾证。张伯双腿高位截肢,家属工作繁忙,他平时出行全靠电动轮椅,但他家与社区党群服务中心有一条107国道横着,这对他来说十分不便利,也不安全。
考虑到实际情况,残疾人协会工作人员送证上门,并且登记了他的儿子的联系方式,了解他居家情况和宣传辅具申办政策和流程等内容。
在初步建立联系后
基层工作者会安排入户走访
这是了解老年残疾人具体需求的重要环节
也是与残疾人建立长期的联系机制
是确保服务持续、有效的重要工作
🙌🙌🙌
在上门访视前,通过电话或其他方式提前与老人或其家属联系,确定合适的拜访时间,避免打扰老人的日常生活。
访视前准备好所需的资料和物品,如服务手册、联系方式、评估表等,如有申请业务类型,则准备好相应申请资料。
到达老人家中时,注意礼貌用语,保持微笑,尊重老人的隐私,征得同意后方可进入。
详细记录老人的需求、健康状况和访视过程中的重要信息,为后续服务提供依据。
访视结束后,工作人员
根据访视中发现的问题和需求
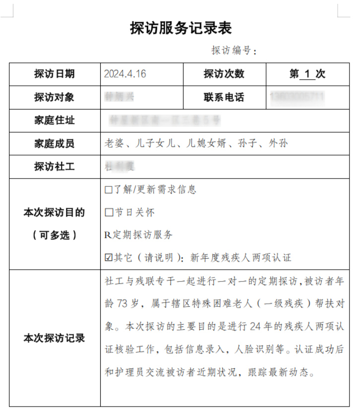
及时填写访视服务记录表
并定期跟进老人的情况

上门探访服务记录表
做好老年残疾人服务工作
是一门重要而有深刻意义的学问
航城残联的专职委员们
用爱心、耐心、细心
让老年残疾人感受到支持和温暖
希望通过这篇文章
能激励更多的工作者们
用真诚的关怀与和专业的服务
为老年残疾人创造
一个更加和谐有爱的环境
💕
来源:宝安区残疾人联合会
(编辑:邹文锋)

粤公网安备44030002006750号